学生培养
`
东北财经大学马克思主义学院“网聚思政力量,文润青春华章”网络思政优秀案例评选活动圆满收官
2025年12月12日
东北财经大学马克思主义学院“网聚思政力量,文润青春华章”网络思政优秀案例评选活动于近日圆满收官。学院师生热情参与、精心创作,涌现出一大批主题鲜明、形式新颖、情感真挚的优秀网络思政案例,生动展现了学院师生积极向上的精神风貌与扎实深厚的思政素养。
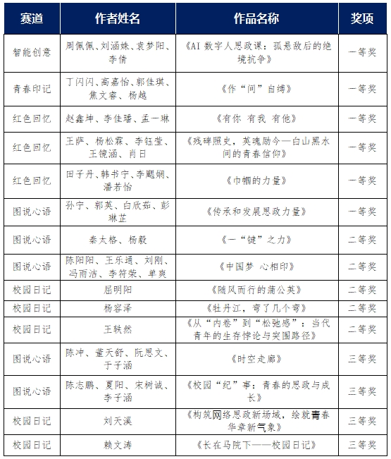
东北财经大学马克思主义学院“网聚思政力量,文润青春华章”
网络思政优秀案例评选活动学生获奖名单


网络思政建设任重道远,育人初心使命历久弥坚。展望未来,期待更多师生携手并肩,继续以作品传递信念、用创意激荡思想,共同书写马克思主义学院思政育人工作的崭新篇章!
撰稿:赵鑫坤
初审:王征
复审:郑尚植 芦文龙 王馗
终审:高奎明 王海威
